New iOS Exploit With Advanced iPhone Hacking Tools Attacking Users to Steal Personal Data | #hacking | #cybersecurity | #infosec | #comptia | #pentest | #hacker

[ad_1]

DarkSword iOS Exploit
DarkSword iOS Exploit

A sophisticated full-chain iOS exploit kit dubbed DarkSword, actively deployed by multiple commercial surveillance vendors and state-sponsored threat actors since at least November 2025 to steal sensitive personal data from iPhone users across four countries.

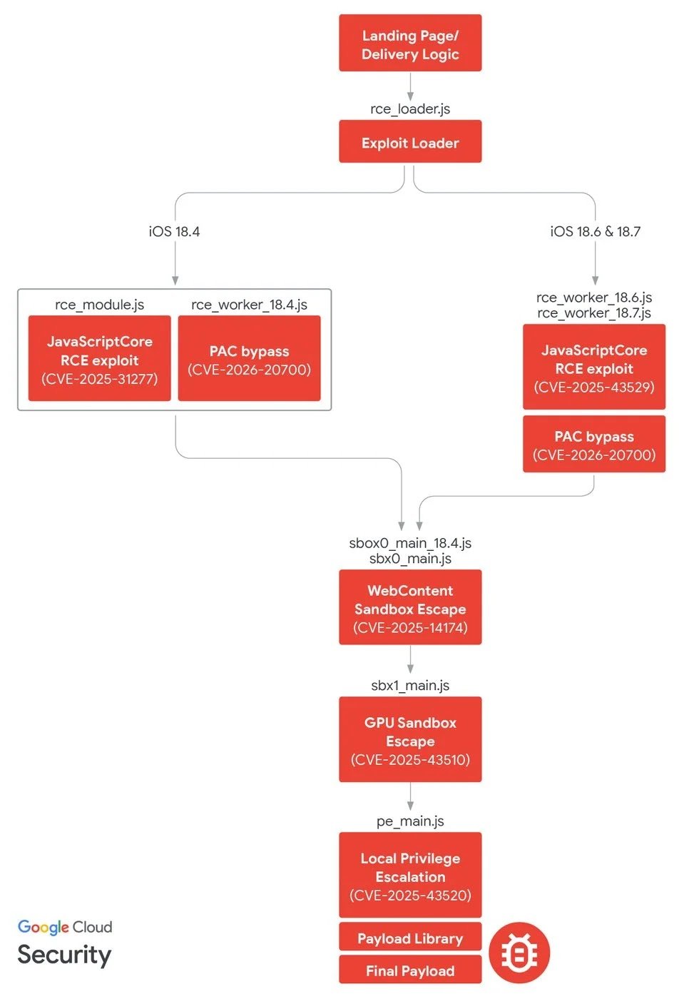
DarkSword is a full-chain iOS exploit that chains six distinct vulnerabilities, four of which were leveraged as zero-days, to achieve complete device compromise on iPhones running iOS versions 18.4 through 18.7.

The exploit chain operates entirely in JavaScript, allowing attackers to bypass Apple’s Page Protection Layer (PPL) and Secure Page Table Monitor (SPTM) mitigations that would otherwise block unsigned native binary code from executing.

GTIG, iVerify, and Lookout analyzed the exploit chain’s name based on toolmarks embedded in recovered payloads and have confirmed its use in targeted campaigns against victims in Saudi Arabia, Turkey, Malaysia, and Ukraine.

Six-Vulnerability iOS Exploit Chain

The six-vulnerability chain begins with a remote code execution (RCE) exploit targeting JavaScriptCore, Apple’s JavaScript engine used in Safari and WebKit, and progresses through two sandbox escape stages, a local privilege escalation, and a final payload deployment that grants attackers full kernel-level privileges.

CVE-2026-20700, a Pointer Authentication Code (PAC) bypass in Apple’s dyld dynamic linker, was chained directly with both RCE exploits and patched only with iOS 26.3 after GTIG reported it to Apple

CVE Exploit Module Vulnerability Type Affected Component Zero-Day Patched In
CVE-2025-31277 rce_module.js JIT optimization / type confusion JavaScriptCore (WebKit) No iOS 18.6
CVE-2025-43529 rce_worker_18.6.js, rce_worker_18.7.js Use-after-free / garbage collection bug in DFG JIT layer JavaScriptCore (WebKit) Yes iOS 18.7.3, 26.2 ​
CVE-2026-20700 rce_worker_18.4.js, rce_worker_18.6.js, rce_worker_18.7.js Memory corruption / user-mode PAC bypass dyld (Dynamic Linker) Yes iOS 26.3 ​
CVE-2025-14174 sbox0_main_18.4.js, sbx0_main.js Out-of-bounds memory access in WebGL operation ANGLE (GPU process / WebKit) Yes iOS 18.7.3, 26.2 ​
CVE-2025-43510 sbx1_main.js Memory management / copy-on-write bug XNU Kernel No iOS 18.7.2, 26.1
CVE-2025-43520 pe_main.js Kernel-mode race condition in VFS implementation XNU Kernel (Virtual Filesystem) No iOS 18.7.2, 26.1

GTIG identified three distinct post-exploitation malware families deployed after a successful DarkSword compromise, each tailored to specific threat actor needs.

Attack Chain (Source: Google)

GHOSTKNIFE, deployed by threat cluster UNC6748 via a Snapchat-themed phishing site (snapshare[.]chat), is a JavaScript backdoor capable of exfiltrating signed-in accounts, messages, browser data, location history, and audio recordings from the device’s microphone.

It communicates with its command-and-control (C2) server over a custom binary protocol encrypted with ECDH and AES, and actively deletes crash logs from the device to evade forensic detection.

GHOSTSABER, deployed by Turkish commercial surveillance vendor PARS Defense in campaigns targeting Turkey and Malaysia, supports over 15 distinct C2 commands, including device enumeration, file exfiltration, arbitrary SQLite query execution, and photo thumbnail uploads.

Several GHOSTSABER commands, including audio recording and real-time geolocation, are not yet fully implemented in the JavaScript implant itself, suggesting follow-on binary modules are downloaded at runtime from the C2 server.

GHOSTBLADE, attributed to suspected Russian espionage actor UNC6353, functions as a comprehensive data miner exfiltrating iMessages, Telegram, and WhatsApp data, cryptocurrency wallet data, Safari history and cookies, Health databases, device keychains, location history, and saved Wi-Fi passwords.

Unlike the other two families, GHOSTBLADE does not operate persistently or support interactive backdoor commands, but its breadth of data collection makes it highly valuable for intelligence-gathering operations. Notably, GHOSTBLADE’s library code contains a reference to a function named startSandworm() that remains unimplemented — possibly a codename for a separate, forthcoming exploit.

UNC6748 delivered DarkSword through a fraudulent Snapchat lookalike site, using obfuscated JavaScript loaders with anti-debugging protections and session storage fingerprinting to avoid re-infecting the same victims.

PARS Defense upgraded its delivery mechanism to encrypt exploit stages using ECDH key exchange between the attacker infrastructure and the victim device, demonstrating heightened operational security awareness.

UNC6353 — a suspected Russian espionage group previously linked to the Coruna iOS exploit kit, embedded malicious 

National Cyber Security

FREE
VIEW